+998 55 506 70 07
HEMIS
SYLLABUS
KONFERENSIYA
ILMIY JURNAL
DARS JADVAL
VIRUAL LABORATORIYA
E-LAB: TELEGRAM
E-LAB
VIRUAL LABORATORIYA
TELEGRAM
O'zbekcha
O'zbekcha
Русский
English
Renessans ta'lim universiteti
Universitet
Universitet haqida
Rahbariyat
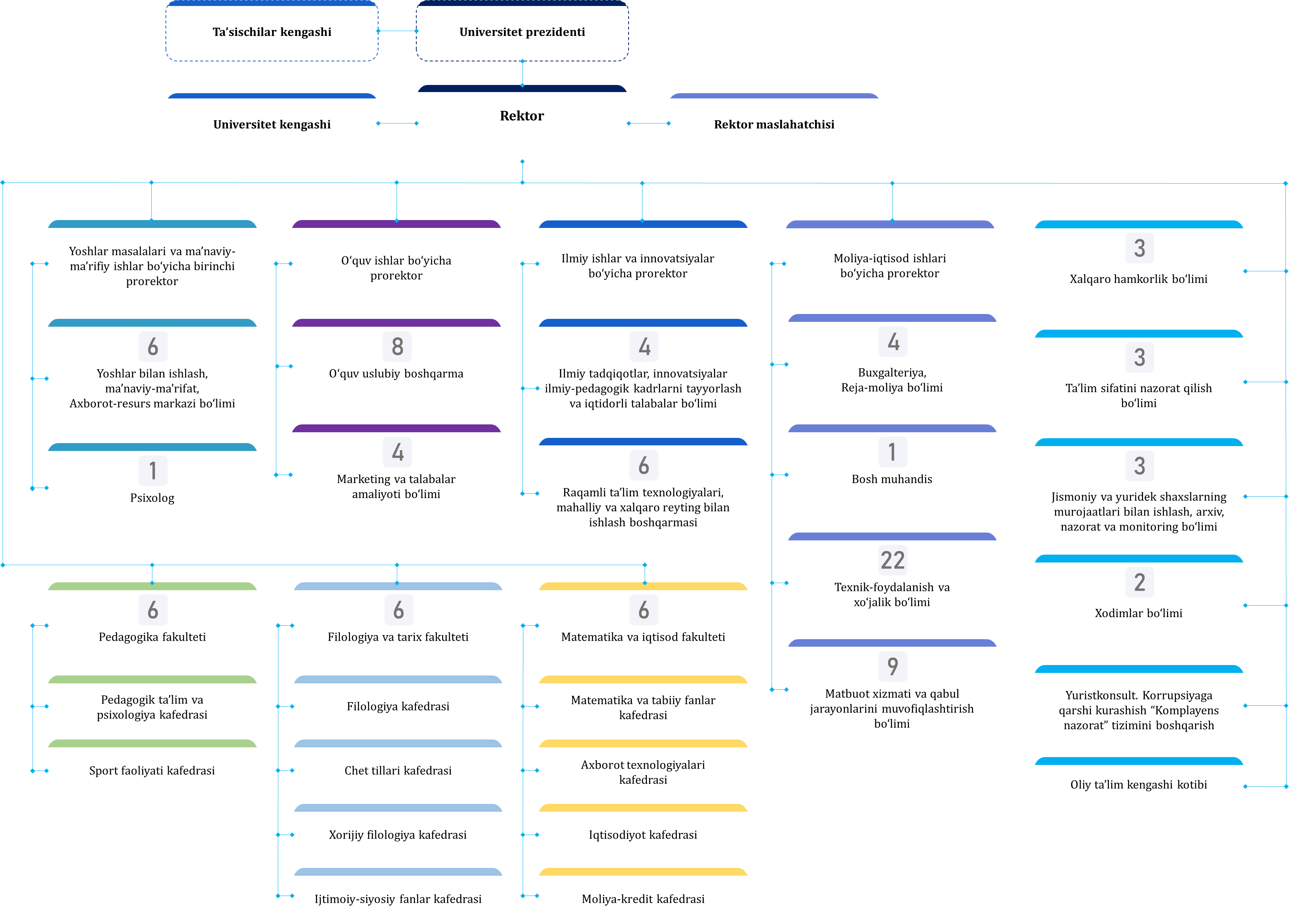
Tashkiliy tuzilma
Fakultetlar
Kafedralar
Normativ-huquqiy hujjatlar
Litsenziya
Bo'limlar va xodimlar
Hamkorlar
Imtiyozlar
Bo'sh ish o'rinlari
Ilmiy kengash
Bizning kampus
Faoliyat
Ilmiy faoliyat
Ilmiy maktablar
Ilmiy loyihalar
Green Renessans
O‘quv va labaratoriya bazalari
Ma’naviy-ma’rifiy faoliyat
Ma’naviyat va ma’rifat Kengashi
Fan va jamoat arboblari bilan muloqotlar
Sport klubi hayoti
Ma’naviy-ma’rifiy tadbirlar
Murabbiylar faoliyati
Axborot-resurs markazi
Tanlovlar
O‘quv-uslubiy faoliyat
Oʻquv jarayoni
Ta'lim jarayoni me'yoriy hujjatlari
Video ma'ruzalar
Bakalavr
Amaliyot shartnomalari
Elektron kutubxona
Qabul
Abituriyentlarga
Bakalavr
O'qishni ko'chirish
Magistratura
To’lov kontrakt miqdori
Ro’yxatdan o’tish
Xalqaro
Xalqaro aloqalar
Xalqaro hamkorliklar
Xorijda ta'lim
Talabalar
Talabalar hayoti
Karyera
BMI mavzulari
Klub va toʼgaraklar
Talabalar turar joyi
Murabbiylar faoliyati
Yangiliklar
Yangiliklar
E'lonlar
Hemis
Rektorga murojaat
O'zbekcha
O'zbekcha
Русский
English
Tashkiliy tuzilma
Bosh sahifa
Tashkiliy tuzilma